历史性跨越!深圳技术大学获7项省级教学成果奖
作者: 人工智能学院 日期: 2026/01/08近日,广东省人力资源和社会保障厅、广东省教育厅联合公布2025年广东省学校(高等教育)优秀教学成果奖获奖名单。深圳技术大学实现历史性跨越,一举斩获7项省级教学成果奖,包括特等奖1项、一等奖1项、二等奖5项。这标志着学校在深化教育教学改革、构建高水平应用研究型人才培养体系方面取得重大标志性成果,为“十五五”规划开局注入强劲动能。
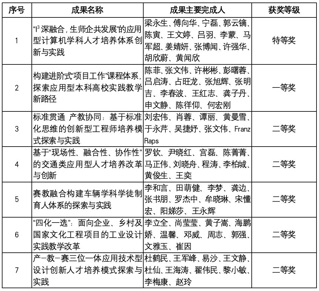
深圳技术大学获奖成果名单

此次获奖成果紧密呼应国家“教育、科技、人才”三位一体发展战略,精准服务粤港澳大湾区建设与深圳打造具有全球重要影响力的产业科技创新中心战略目标,充分彰显深技大“理实融合、学用并举、内外协同、软硬兼修、人机协同”的育人理念,生动诠释了以学生为中心、以产业需求为导向、开放融合、智能引领的“十五五”人才培养改革路径。
由梁永生副校长领衔的《“I³深融合,生师企共发展”的应用型计算机学科人才培养体系创新与实践》荣获特等奖。该成果以“I³深融合,生师企共发展”为核心育人理念,通过夯实国际化底座、深化产教融合、强化科教融汇、AI赋能和推动以文化人五项举措,持续提升应用型育人环境,释放教育链、创新链、人才链和产业链融合效能,并基于生师企成长共同体,以国际化、产业和创新作为评价应用型育人环境质量的三大核心维度,提出数据驱动、可量化和可迭代的人才培养体系评价方法。成果在培养理念的顶层牵引、培养路径的系统构建和评价方法的闭环迭代方面进行创新突破,通过“全链条设计-全过程实施-全流程评价”闭环机制,有效提升应用型计算机学科育人环境,促进生师企协同发展,为全国应用型高校培养卓越工程师提供了示范引领和可复制范式。
中德智能制造学院陈菲教授牵头的《构建进阶式“项目工作”课程体系,探索应用型本科高校实践教学新路径》获一等奖。成果构建了以“认知—设计—综合—创新”能力发展为主线的进阶式实践教学课程体系,将“项目工作”课程群作为培养方案核心模块,实现了学生能力从基础应用到创新探索的阶梯式培养。通过与大族激光等行业龙头企业深度合作,将企业真实技术问题转化为教学资源,创新实施特色教学模式,显著提升了学生解决复杂工程问题的能力。《光明日报》报道称:“这样培养的学生一出门就倍受企业青睐”,在服务大湾区产业升级中展现出显著育人成效。
其余5项二等奖成果聚焦不同学科领域,集中体现了学校在产教深度融合、赛教协同育人等方面的系统性探索与创新:
● 学校牵头组建全国标准化教育标准化工作组(SAC/SWG27),率先构建覆盖所有专业的“X+标准”嵌入式教育体系,将标准化思维深度融入工程教育全过程,打造“标准贯通、产教协同”的创新型工程师培养新范式。
● 聚焦智慧交通产业前沿,整合多学科专业资源,构建“现场性、融合性、协作性”立体化人才培养体系,强化真实工程场景中的沉浸式训练与复杂问题解决能力。
● 融合德国应用型教育理念,创新构建车辆学科“赛教融合、学徒制”全周期育人模式,依托赛车工作室与智能汽车课题组,形成“传帮带+‘1+X’认证+学分认定+国际交流”四维协同机制,实现学生从兴趣驱动到产业适配的能力跃升。
● 首创“四化一选”工业设计教学模式,以“实际项目进课堂”为引领,推动课程成果“转化、孵化、赛化、技化”,结合人才遴选,贯通从创意到市场落地的全链条培养路径。
● 打造“产-教-赛三位一体”设计创新人才培养体系,通过产教融合课程、项目实践教学、创意设计竞赛,改变工业设计传统教学模式,培养实践技能和概念创新相结合的复合型应用技能型设计人才。
此次省级教学成果奖的首战告捷,既是对学校办学成效的高度认可,更是学校迈向“高水平应用研究型大学”新征程的重要里程碑。未来,学校将以获奖成果为牵引,强化示范推广与经验复制,进一步激发广大教师投身教学改革的内生动力,为加快建设教育强国、科技强国、人才强国贡献具有示范意义的实践样本与创新路径。
