建设中,敬请期待....
搜索
EN
学院首页
学院简介
学院介绍
领导团队
行政机构
师资队伍
教研团队
实践团队
客座教授
行政教辅
人才培养
本科生培养
研究生培养
特色班培养
诚聘英才
科学研究
实验中心
实验室介绍
学术信息
数字化资源
合作交流
国际合作
国内合作
新闻中心
院系新闻
通知公告
党团风采
党群工作
团学风采
实习就业
下载中心
搜索
EN
学院首页
新闻中心
通知公告
教学
正文
院系新闻
通知公告
全部
校园
教学
B
D
I
新闻中心
院系新闻
通知公告
全部
校园
教学
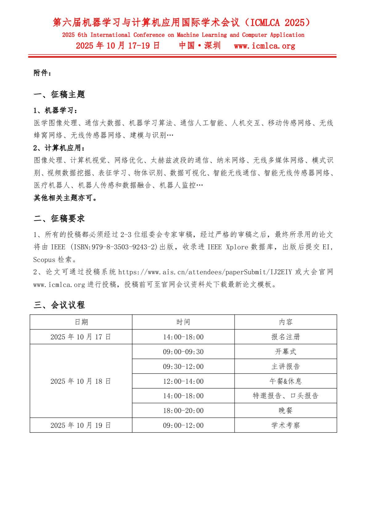
第六届机器学习与计算机应用国际学术会议召开通知
作者: 大数据与互联网学院
日期: 2025/07/22
上一篇:
人工智能学院2025-2026学年第一学期任课教师课外辅导答疑安排
下一篇:
大数据与互联网学院转专业学生课程修读指引